党建园地

PARTY BUILDING GARDEN

网站公告

您现在的位置: 网站首页 > 医院动态 > 网站公告

2023年度全椒县人民医院、中医院公开招聘专业技术人员公告

发布时间:2023-04-14 15:38 信息来源:全椒县人民医院 阅读次数:
【字体大小:

2023年度全椒县人民医院、中医院公开招聘
专业技术人员公告


根据《事业单位人事管理条例》(国务院令第652号)、中共安徽省委组织部、安徽省人力资源和社会保障厅《关于印发<安徽省事业单位公开招聘人员暂行办法>的通知》(皖人社发〔201078号)规定和要求,现将2023年度全椒县人民医院、中医院公开招聘专业技术人员有关事项公告如下:

一、招聘原则

(一)坚持面向社会、公开招聘。

(二)坚持考试考察、择优聘用。

(三)坚持统一组织、分工负责。

二、招聘计划

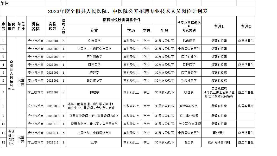
2023年度全椒县人民医院、中医院公开招聘专业技术人员27名,其中:县人民医院员额池(社会化用人)计划21,县中医院计划6(其中:使用事业编制5名、劳动合同制管理1)。具体岗位详见附件:《2023年度全椒县人民医院、中医院公开招聘专业技术人员岗位计划表》(以下简称《岗位计划表》)。《岗位计划表》中专业要求按照教育部下发的专业目录执行。

招聘计划(岗位)等信息于414日起同时在全椒县人民政府网(http://www.quanjiao.gov.cn/)、县人民医院网(https://www.qjxyy.com/upload/oldfiles/)、县中医院网(http://www.qjxzyy.com/)及相关媒体上统一发布。

2023年度全椒县人民医院、中医院公开招聘计划中安排部分招聘计划,用于专项招聘“应届毕业生”,包括以下人员:

1)纳入国家统招计划、被普通高等院校录取的2023年高校毕业生。

2)国家统一招生的2021年、2022年普通高校毕业生离校时和在择业期内未落实工作单位,其户口、档案、组织关系仍保留在原毕业学校,或保留在各级毕业生就业主管部门(毕业生就业指导服务中心)、各级人才交流服务机构和各级公共就业服务机构的毕业生。

3)参加“服务基层项目”前无工作经历,服务期满且考核合格后2年内未落实工作单位的人员。

4)普通高等院校在校生或毕业当年入伍,退役后(含复学毕业)2年内未落实工作单位的退役士兵。

52023年取得国(境)外学位并完成教育部门学历认证的留学回国人员,以及2021年、2022年取得国(境)外学位并完成教育部门学历认证且未落实工作单位的留学回国人员。

三、招聘条件

招聘对象为国家承认学历的应、历届大学专科及以上毕业生以及符合招聘岗位条件的人员,且必须符合以下条件:

(一)具有中华人民共和国国籍;

(二)遵守宪法和法律;

(三)具有良好的品行;

(四)岗位所需的专业或技能条件;

(五)适应岗位要求的身体条件;

(六)岗位所需的其他条件。

公开招聘人员岗位表中的“30周岁及以下”为“1992414日(含)以后出生”。研究生学历可放宽至35周岁及以下(1987414日(含)以后出生)。

有下列情形之一的人员,不得报考:

(一)不符合岗位招聘条件的人员;

(二)在读的全日制普通高校非应届毕业生(在全日制普通高校脱产就读的非2023年应届毕业的专升本人员、研究生也不能以原已取得的学历、学位证书报考);

(三)现役军人;

(四)在各级各类事业单位公开招聘中因违反《事业单位公开招聘违纪违规行为处理规定》被记入事业单位公开招聘应聘人员诚信档案库,且记录期限未满的人员;

(五)曾因犯罪受过刑事处罚的人员和曾被开除公职的人员、受到党纪政纪处分期限未满或者正在接受纪律审查的人员、处于刑事处罚期间或者正在接受司法调查尚未做出结论的人员;

(六)被开除中国共产党党籍的;

(七)按照国家、省有关规定,尚在最低服务年限内的机关、事业单位正式在编工作人员;

(八)法律规定不得参加报考或聘用为事业单位工作人员的其他情形人员。

报考者不得报考聘用后即构成《事业单位人事管理回避规定》第六条所列情形的岗位。

四、网络报名

报名采用网络报名的方式进行,报名网站为“普众互联人事考试网上报名服务平台-全椒县(http://quanjiao.pzhl.net/index.php)”。报名时间为20234249:0042818:00,逾期不再补报。

报考人员登录“普众互联人事考试网上报名服务平台-全椒县”进行报名,经短信验证后,签署“诚信承诺书”,填写《2023年度全椒县人民医院、中医院公开招聘专业技术人员报名资格审查表》,上传本人电子照片(近期免冠正面证件照,jpg格式,尺寸为295×413像素,大小20-100kb),并提供有效通信方式。报考人员填写的信息必须与本人实际情况、报考条件和所报考的岗位要求相一致。资格审查贯穿招聘全过程,在各环节发现报考者不符合资格条件的,均取消其报考资格或者聘用资格。

每位报考人员限报一个岗位,并须使用本人有效居民身份证进行报名和参加考试。

报考人员报名后,4291600前可随时登录“普众互联人事考试网上报名服务平台-全椒县”查询是否通过了资格审查。通过审查的,不得改报其他岗位;尚未审查或未通过审查的,在4291600前可以改报其他岗位。

通过资格审查的报考人员,应于430日18:00前登录“普众互联人事考试网上报名服务平台-全椒县”按规定缴纳笔试考试费用90元(45元/科)(逾期未缴费的视为自行放弃)。

最低生活保障家庭人员、脱贫享受政策人口和防止返贫监测帮扶对象的报考人员,可以享受减免笔试费用的政策,但需要先进行网上确认和缴费。202355日通过“普众互联人事考试网上报名服务平台-全椒县”退费申请入口填写资料、上传所需证明材料照片或扫描件,审核通过后办理笔试减免费用手续。享受国家最低生活保障金城镇家庭人员,应提供低保证;脱贫享受政策人口和防止返贫监测帮扶对象,应提供家庭帮扶手册或脱贫户和防止返贫监测户信息采集表。

为确保新进人员质量,确认报考人数与岗位招聘计划数的比例达不到2:1的,取消或相应核减该岗位招聘计划数。被取消招聘岗位的报考人员,可于5512:0017:00改报其他符合条件的岗位。

招聘岗位规定的专业要求等有关资格条件方面的问题,由全椒县卫生健康委员会会同招聘单位负责解答。

五、笔试

2023年度全椒县人民医院、中医院公开招聘专业技术人员笔试科目为《专业基础知识》和《公共基础知识》两科。其中《专业基础知识》考试主要内容详见《岗位计划表》中“《专业基础知识》考试类别”一栏,考试时间90分钟,分值100分;《公共基础知识》考试主要内容:政治(含时政)、经济、法律、管理、科技、人文和省情等,考试时限为60分钟,分值为100分。

笔试时间为2023年5月20日(星期六),其中:

上午8:00—9:30《专业基础知识》;

10:10-11:10《公共基础知识》。

本次考试不指定辅导用书。不举办也不委托任何机构举办培训班。

报考人员可于5178:30起,从“普众互联人事考试网上报名服务平台-全椒县”自行下载并打印《准考证》。笔试地点等相关事宜以准考证公布为准。

笔试成绩于笔试结束后10个工作日内在全椒县人民政府网站公布。应聘人员笔试成绩为《公共基础知识》(占30%)与《专业基础知识》(占70%)合成成绩。计算时保留到小数点后两位,小数点后第三位四舍五入。

“服务基层项目”人员,按规定兑现加分政策,请于2023年5月1914:30-17:30,携带相关证书到全椒县卫生健康委员会人事股(具体地址:全椒县政务中心8号楼912室,联系电话:0550-5198176)申报加分事宜,逾期不再受理。

“大学生村官”应提供由省级组织部门出具的大学生村官服务证书原件和复印件;“特岗教师”应提供由省级教育主管部门出具的农村义务教育阶段学校教师特设岗位计划教师服务证书原件和复印件;“三支一扶”人员应提供由全国“三支一扶”工作协调管理办公室监制、省级“三支一扶”工作协调管理机构出具的高校毕业生“三支一扶”服务证书原件和复印件;大学生服务西部志愿者应提供由共青团中央统一制作的服务证和大学生志愿服务西部计划鉴定表原件和复印件(服务期须满两年及以上)。

对经审核符合加分条件的人员,在全椒县人民政府网站向社会公示5天,公示无异议的,按规定程序将笔试成绩每门增加2分。逾期不再实行加分政策。

为确保新进人员基本素质,设定笔试考试最低控制合格分数线,笔试合成成绩需达到60分(含加分),低于笔试最低控制合格分数线者不得聘用。

六、资格复审

按照应聘人员笔试成绩从高分到低分顺序,根据招聘岗位计划数,按1:1比例确定资格复审人员(如考试成绩相同,以《专业基础知识》成绩得分高者优先。《专业基础知识》成绩仍相同,则采取加试的方法,加试方案另行公布)。

资格复审依据招聘公告规定的报考资格条件和应聘人员网上报名时提供的照片与信息进行,凡与报考资格条件要求不符或不能按规定提供证件材料的,取消其体检和聘用资格。由此出现人选缺额的,依笔试成绩从高分到低分,在规定时间内依次等额递补。

资格复审时,报考人员应提供本人有效居民身份证原件、学历(学位)证书、招聘岗位规定要求的相关证书、证明等原件和报名资格审查表等材料。其中:

1)属全日制2023年应届毕业生尚未取得毕业证书的,还须提供本人学生证原件、本人关于毕业证书专业与报考岗位专业一致的书面承诺等材料。

2)属已修完教学计划规定全部课程、各科成绩合格、2023年毕业但尚未取得毕业证书的非全日制学历教育的,还须提供学校或省、市负责自学考试、成人教育等工作的教育主管部门出具的该学历层次、毕业时间以及“2023年毕业,已修完教学计划规定全部课程,各科成绩合格,毕业证书待发”的书面证明、本人关于毕业证书专业与报考岗位专业一致的书面承诺等材料。

3)机关、事业单位正式在编工作人员还须按干部人事管理权限提供单位和主管部门同意报考的证明。

七、体检考察

体检工作由全椒县卫生健康委员会会同招聘单位共同组织,全椒县人力资源和社会保障局、全椒县纪检监察机关全程监督。

体检工作按照人力资源社会保障部、国家卫生计生委、国家公务员局《关于修订〈公务员录用体检通用标准(试行)〉及〈公务员录用体检操作手册(试行)〉有关内容的通知》(人社部发〔2016140)和省委组织部、省人力资源社会保障厅、省卫生厅《关于进一步规范全省事业单位公开招聘人员体检工作的通知》(皖人社秘〔2013208号)等有关规定执行。

考察工作根据拟聘用岗位的要求,采取多种形式,全面了解掌握考察对象在政治思想、道德品质、能力素质、遵纪守法、廉洁自律、岗位匹配等方面的情况以及学习工作和报考期间的表现,同时要核实考察对象是否符合规定的报考资格条件,提供的报考信息和相关材料是否真实、准确,是否具有报考回避的情形等方面的情况。

根据《关于加快推进失信被执行人信用监督、警示和惩戒机制建设的实施意见》(皖办发〔201724号)等文件精神,考察结束时考察对象仍属于失信被执行人的,考察环节不予合格。

体检、考察合格人选出现缺额的,按照规定程序和时限,在同岗位报考人员中,按考试成绩从高分到低分依次等额递补,递补不超过两次。拟聘用人员名单公示结束,不再递补。

八、公示

对体检、考察均合格的拟聘用人员,在全椒县人民政府网、县人民医院网、县中医院网公示7天。

九、签约聘用

经公示无异议或公示结果不影响聘用的,由招聘单位主管部门按照规定将有关材料报送全椒县人力资源和社会保障局办理有关聘用报批手续。聘用单位按照有关规定办理入编(仅限县中医院事业编制岗位招聘人员)或聘用等手续。

对违反公开招聘规定或未能在2023831日前提供招聘岗位所要求的相应层次的学历、学位等证书的报考人员,取消其聘用资格。对未在招聘单位规定时间内报到上班的人员,取消其聘用资格。

根据《事业单位人事管理条例》(国务院令第652号),招聘单位须与受聘人员签订事业单位聘用合同(员额池招聘人员、劳动合同制管理人员签订劳动合同),确立人事关系。聘用人员待遇按有关规定执行。事业单位新进人员按规定实行试用期制度,试用期包括在聘用合同期限内。试用期不合格的,取消聘用,属编内招聘人员及时办理编制核销手续。

十、有关事宜

本《公告》由全椒县卫生健康委员会会同招聘单位负责解释。

本次公开招聘有关资格复审、体检、考察等后续信息,请考生及时登陆全椒县人民政府网站查询、查阅。

咨询电话:0550-5020306(全椒县人民医院人事科)

0550-5182168(全椒县中医院人事科)

0550- 5198176(全椒县卫生健康委员会人事股)

监督举报电话:0550-5011273(全椒县纪委监委派驻县政府办纪检监察组)

上述咨询服务和监督举报电话于正常办公时间使用。


附:2023年度全椒县人民医院、中医院公开招聘专业技术人员岗位计划表

https://www.qjxyy.com/upload/oldfiles/attached/image/file/20230414/20230414153829772977.xls


全椒县人力资源和社会保障局

全椒县卫生健康委员会

                                                                     2023年414


扫一扫在手机打开当前页